
ビンゴ回収方法来たぞ
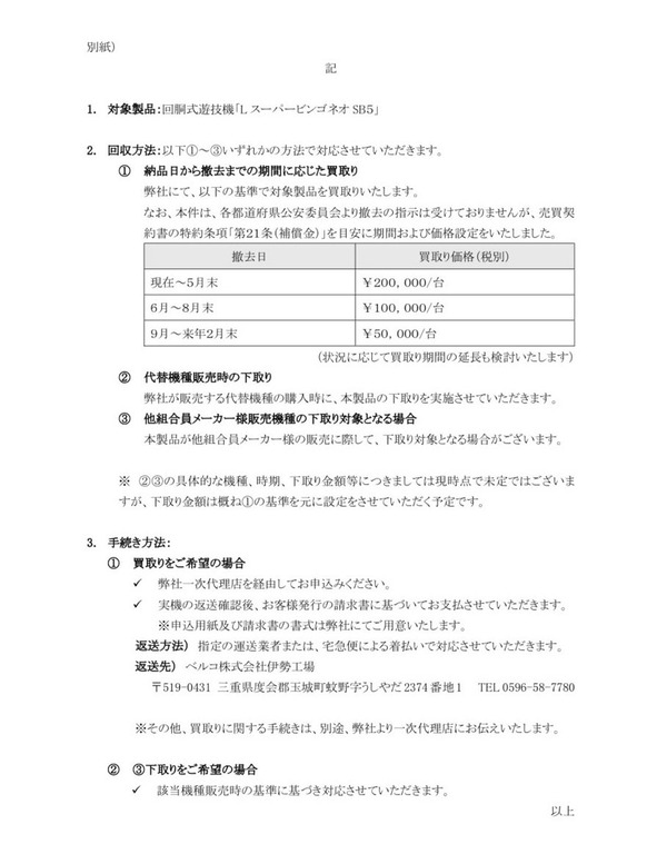
【超朗報】「LスーパービンゴSB5」の回収方法が開示!撤去日に応じた買い取り(5月末:20万円、6月~8月末:10万円、来年2月末:5万円)や代替機の下取りなどで対応へ
続報‼️‼️‼️
— 九州版i7(あいせぶん)@日本一☀ (@i7craire_f) February 4, 2025
ベルコさん、遂にスーパービンゴネオを本気で回収するスキームを発表‼️🤣
【買い取り価格】
現在〜5月末まで1台20万円
6月〜8月末1台10万円
9月〜来年2月末1台5万円
なんと‼️定価528000円…。。。 https://t.co/s5kao8EkFU pic.twitter.com/SuPQEBxX3Z

ビンゴ
— 奥野史寛【公式】万事屋 L' 株式会社 Silver Soul (@fumisan_ginsan) February 4, 2025
これ、撤去するの???
条件が…#ビンゴ
ベルコさん。それはいかんぜよ。20万って
— パチンコ中古相場師 (@WPLKPcz4Gp8eaW0) February 4, 2025
Lスーパービンゴって来年2月までに撤去すればいいのか、、、けっこう余裕あるやん
— カミーユ・ビダン (@kamiyu_slot) February 4, 2025
悲報。。。
— 遥稀@P業界 (@harukunmiwachan) February 4, 2025
ベルコさん単なる自主回収パフォーマンスだった模様www
誰も外さんわなwww
まぁ、皆知ってたwww
— 遥稀@P業界 (@harukunmiwachan) February 4, 2025
って感じですかねw
関連記事
これ5月末の回収に応じる店あるんか(´・ω・`)
最後のタイミングで稼働死んでたら
5万ゲットみたいな感じかね
最後のタイミングで稼働死んでたら
5万ゲットみたいな感じかね
1001:外部オススメ記事:2456/01/01(☆) 07:07:07 ID:bkdshtti
【悲報】水原一平「妻はデコピンの世話までさせられた」
【画像】アスカさん、中学生とは思えない身体をしてしまうwwwww
【悲報】立ちんぼ女、金渡された瞬間シカトしてオッチャン咽び泣くwwwwwww
【正論】TBS「引退した中居正広の軌跡映像を流します」三谷幸喜「おかしくない?被害者いるでしょ」安住(役員待遇)「…」
【悲報】ワイの姉貴さん、旦那の貯金をFXで溶かしてしまった結果wwwwwwwwww


