
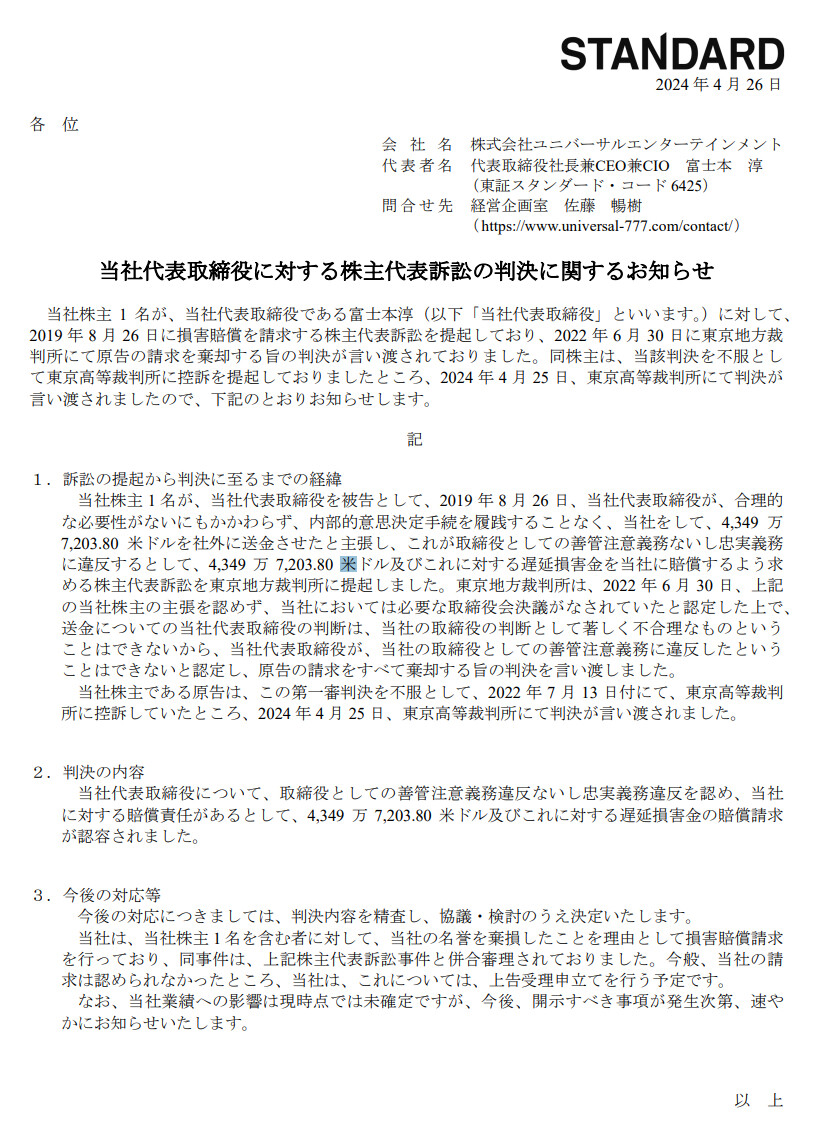
ユニバの社長に約67億円の支払い命令→社長だった富士本氏は取締役に異動、新社長は常務の徳田氏
ユニバ冨士本社長 裁判負けたんか、67億ってきついな。経営手腕まったく際立ってないのに、給料もらいすぎだから他の人に代わってくれんかな。https://t.co/ZyRoIRUwEB
— てんてん@専業トレーダー (@tenten19751) April 26, 2024

https://ssl4.eir-parts.net/doc/6425/tdnet/2426285/00.pdf
ユニバの社長が株主代表訴訟起こされてたんだけど
67億円払えって支払い命令が出たらしい
【適時開示】下記のIRリリースを公式サイトに掲載しました。
— ユニバPRIR (@ue_prir) April 26, 2024
・代表取締役の異動に関するお知らせ
[ https://t.co/h6ewCCWCz9 ]

その後67億払えって言われてた社長さんは取締役に異動したって発表されてた
年利5%って年間3億円以上払わないと元本返せない。
— 😾ダフぶか😾 (@kabuyametai) April 26, 2024
極悪モードやんけ。
ユニバE社長に約67億円の支払い命令-株主代表訴訟で東京高裁https://t.co/CkRYtMGMUx





USJと被るし迷惑だから早く潰れて