
196:パチンコパチスロドットコムがお届け:2021/04/24(土) 01:20:56.50 ID:X4U+KgOz0
68:パチンコパチスロドットコムがお届け:2021/04/23(金) 23:20:45.36 ID:Zw5SCay1p
約30m四方や、25m×20mの二階建て。
そんくらいの店舗は都内や大阪にたくさんありますよね。
チェーン店のエリマネしてる友人は、これから緊急本部会議だと頭抱えてましたよ。
でもきっと、そのぶん客は狭い店舗や近郊の店舗に流れるんでしょうね。
意味なさすぎ。
70:パチンコパチスロドットコムがお届け:2021/04/23(金) 23:24:11.49 ID:RhulMSXPa
※小池都知事個人のお願いではないので無視はまずいかもー
71:パチンコパチスロドットコムがお届け:2021/04/23(金) 23:27:19.30 ID:WhL+ajV3p
町田住みの俺、大困惑
73:パチンコパチスロドットコムがお届け:2021/04/23(金) 23:33:23.23 ID:3qgjo2Su0
74:パチンコパチスロドットコムがお届け:2021/04/23(金) 23:34:26.78 ID:9hf49pbE0
USJが休園確定
百貨店も食料品コーナー以外休業するようだ
パチ屋がガン無視して営業してたらまたマスコミに叩かれるな
75:パチンコパチスロドットコムがお届け:2021/04/23(金) 23:40:38.44 ID:MzHanzGQ0
76:パチンコパチスロドットコムがお届け:2021/04/23(金) 23:42:42.23 ID:LUvVZvXqd
>>75
車のマナーが異常だから行かないよ
79:パチンコパチスロドットコムがお届け:2021/04/23(金) 23:53:50.17 ID:IyBhUCy10
80:パチンコパチスロドットコムがお届け:2021/04/23(金) 23:55:37.16 ID:eVJ9aTO9a
東京と大阪は経路不明がほとんどだからもはや何処が安全とかない
83:パチンコパチスロドットコムがお届け:2021/04/24(土) 00:18:01.92 ID:iKoLMdOTd
はは~ん。さては、百合子パチンコ打ったことねーな
店が半分閉まってても、半分開いてたらそっちに行くってパチンカーの心理全然わかってないわ
パチンコ打つ都知事なら都民がいくら騒ごうが無駄だって諭すはず
85:パチンコパチスロドットコムがお届け:2021/04/24(土) 00:35:33.51 ID:RJmWSqUr0
去年の休業要請中にツッパって営業してた大阪のパチ屋は独り勝ち状態やったから結局やったもん勝ち
86:パチンコパチスロドットコムがお届け:2021/04/24(土) 00:41:59.41 ID:J2eIqJic0
狭い店に人が集まって過密状態になり余計にコロナリスク高まるだけ
57:パチンコパチスロドットコムがお届け:2021/04/23(金) 22:32:15.85 ID:dThTLiZQ0
パチンコ屋が従うかどうかは知らんけど
一応こんな感じ
大阪・京都・兵庫
[床面積が1000m2を超える場合]休業要請
[床面積が1000m2以下の場合]20時までの時短営業を要請
東京
[床面積が1000m2を超える場合]休業要請
[床面積が1000m2以下の場合]休業の協力要請
一応こんな感じ
大阪・京都・兵庫
[床面積が1000m2を超える場合]休業要請
[床面積が1000m2以下の場合]20時までの時短営業を要請
東京
[床面積が1000m2を超える場合]休業要請
[床面積が1000m2以下の場合]休業の協力要請
4都府県の特設ページより
東京都

※東京都関連記事
大阪府

※休止を要請する施設の欄
「百貨店等の施設では感染者が生じていないのに、なぜ使用を制限するのか?」
はパチンコ店にも言える事だと思われますので是非ご覧下さい。
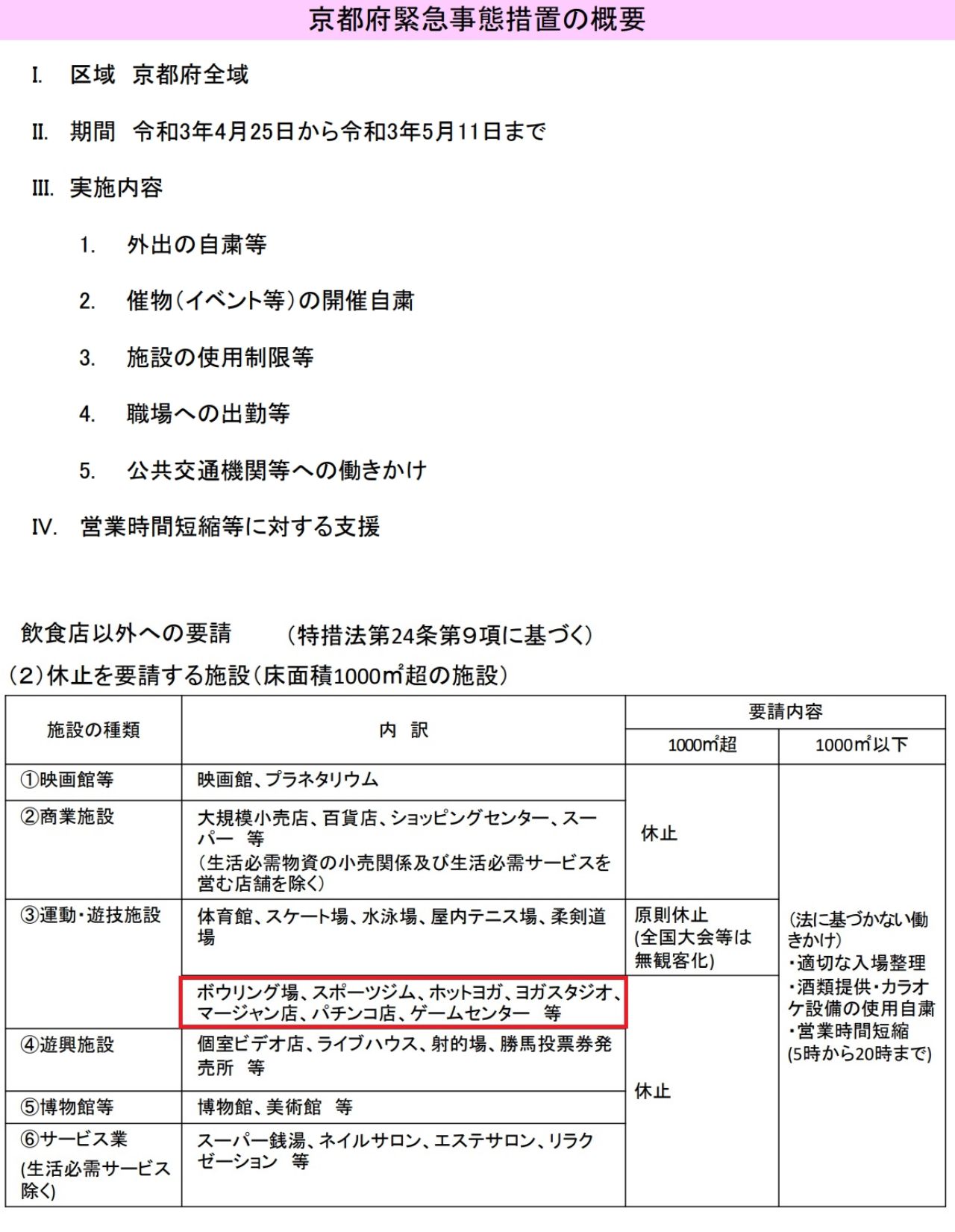
京都府

兵庫県(兵庫のみパチンコ店名指しではないけど運動・遊戯施設があるのでたぶんダメ)

東京都

※東京都関連記事
大阪府

※休止を要請する施設の欄
「百貨店等の施設では感染者が生じていないのに、なぜ使用を制限するのか?」
はパチンコ店にも言える事だと思われますので是非ご覧下さい。
京都府

兵庫県(兵庫のみパチンコ店名指しではないけど運動・遊戯施設があるのでたぶんダメ)

68:パチンコパチスロドットコムがお届け:2021/04/23(金) 23:20:45.36 ID:Zw5SCay1p
約30m四方や、25m×20mの二階建て。
そんくらいの店舗は都内や大阪にたくさんありますよね。
チェーン店のエリマネしてる友人は、これから緊急本部会議だと頭抱えてましたよ。
でもきっと、そのぶん客は狭い店舗や近郊の店舗に流れるんでしょうね。
意味なさすぎ。
70:パチンコパチスロドットコムがお届け:2021/04/23(金) 23:24:11.49 ID:RhulMSXPa
小池の要請なんぞ無視でいいだろ
※小池都知事個人のお願いではないので無視はまずいかもー
71:パチンコパチスロドットコムがお届け:2021/04/23(金) 23:27:19.30 ID:WhL+ajV3p
町田住みの俺、大困惑
73:パチンコパチスロドットコムがお届け:2021/04/23(金) 23:33:23.23 ID:3qgjo2Su0
いや休業しろよゴミ
人流止めるつってんのにパチ屋だけは例外って頭おかしいんか
人流止めるつってんのにパチ屋だけは例外って頭おかしいんか
74:パチンコパチスロドットコムがお届け:2021/04/23(金) 23:34:26.78 ID:9hf49pbE0
USJが休園確定
百貨店も食料品コーナー以外休業するようだ
パチ屋がガン無視して営業してたらまたマスコミに叩かれるな
75:パチンコパチスロドットコムがお届け:2021/04/23(金) 23:40:38.44 ID:MzHanzGQ0
名古屋に来るなよ
76:パチンコパチスロドットコムがお届け:2021/04/23(金) 23:42:42.23 ID:LUvVZvXqd
>>75
車のマナーが異常だから行かないよ
79:パチンコパチスロドットコムがお届け:2021/04/23(金) 23:53:50.17 ID:IyBhUCy10
まあ、ゴネたら業界の印象さらに悪くなるだろうなあ
女帝には逆らわない方が長い目で見たら吉やろ
女帝には逆らわない方が長い目で見たら吉やろ
80:パチンコパチスロドットコムがお届け:2021/04/23(金) 23:55:37.16 ID:eVJ9aTO9a
東京と大阪は経路不明がほとんどだからもはや何処が安全とかない
83:パチンコパチスロドットコムがお届け:2021/04/24(土) 00:18:01.92 ID:iKoLMdOTd
はは~ん。さては、百合子パチンコ打ったことねーな
店が半分閉まってても、半分開いてたらそっちに行くってパチンカーの心理全然わかってないわ
パチンコ打つ都知事なら都民がいくら騒ごうが無駄だって諭すはず
85:パチンコパチスロドットコムがお届け:2021/04/24(土) 00:35:33.51 ID:RJmWSqUr0
去年の休業要請中にツッパって営業してた大阪のパチ屋は独り勝ち状態やったから結局やったもん勝ち
86:パチンコパチスロドットコムがお届け:2021/04/24(土) 00:41:59.41 ID:J2eIqJic0
狭い店に人が集まって過密状態になり余計にコロナリスク高まるだけ
57:パチンコパチスロドットコムがお届け:2021/04/23(金) 22:32:15.85 ID:dThTLiZQ0
まーた害悪系Youtuberのおもちゃにされるのか
各ホールがどういった対応取るのか注目ですね(´・ω・`)


