
789:名無しさん@お腹いっぱい。:2015/01/07(水) 14:54:42.73 ID:0TgdTMyf
790:名無しさん@お腹いっぱい。:2015/01/07(水) 15:05:11.22 ID:q0Wa9f39
>>789
4月までの発売予定すかすかだもんな…
793:名無しさん@お腹いっぱい。:2015/01/07(水) 15:38:04.77 ID:sdjTj5Uy
>>789
全く懲りてないっぽいな
794:名無しさん@お腹いっぱい。:2015/01/07(水) 15:46:03.62 ID:b4o7FY1A
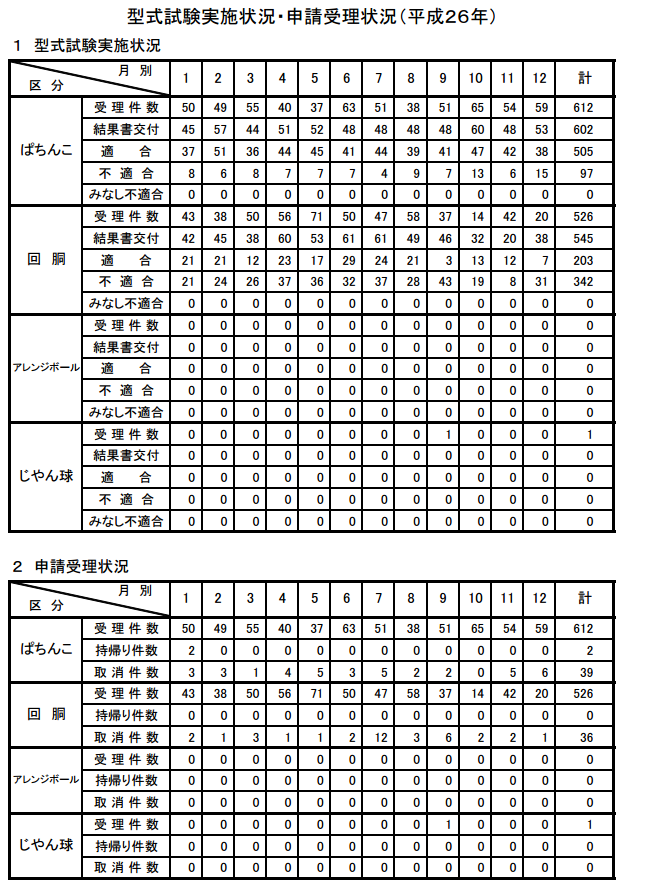
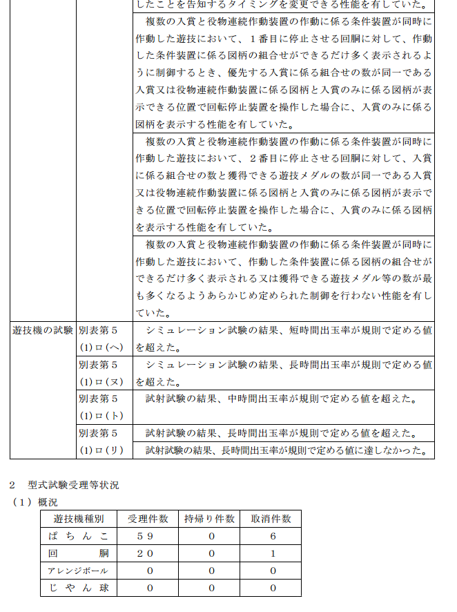
平成26年12月の型式試験等状況 平成27年1月6日
http://www.hotsukyo.or.jp/pdf/examination/monthly.pdf




802:名無しさん@お腹いっぱい。:2015/01/07(水) 17:54:00.59 ID:HPr4zUOr
>>794
7件も適合してんのかw
むしろ適正な数じゃん。まぁ適合する件数が多ければ間違っていい台も出るかもだが。
台価格高いからな。
大量導入で初日導入優先的に...
~と・・・を導入した機歴に応じて...
新台と入れ替えで1台~円で下取り致します...
等々。ホールも色々大変あるみたいだからな。
804:名無しさん@お腹いっぱい。:2015/01/07(水) 18:37:23.51 ID:icbkz2Lm
>>794
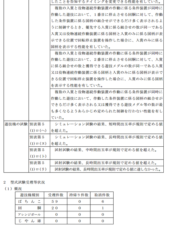
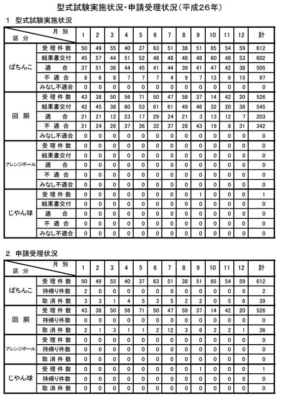
適合7件 不適合31件
落とされまくってるな
795:名無しさん@お腹いっぱい。:2015/01/07(水) 16:07:38.64 ID:p4HUnGRI
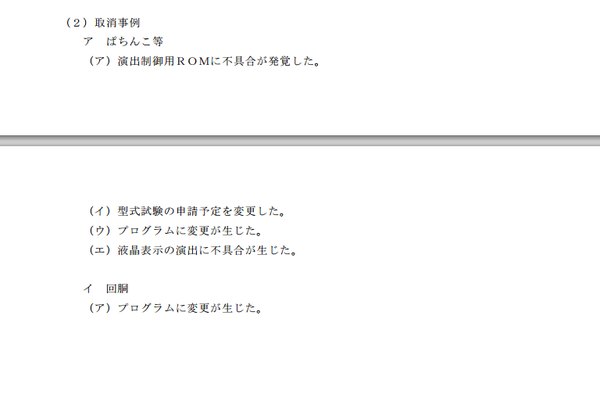
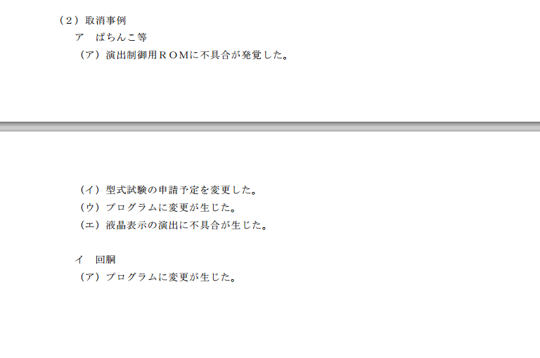
スロの設計書審査不適合事例の2つめってさ、
サブ設定が存在したって意味よね?
796:名無しさん@お腹いっぱい。:2015/01/07(水) 16:10:49.23 ID:p4HUnGRI
ん?告知タイミングが違うだけか
出玉に関係するような内容ではなかったのかな
単純に、先ペカ後ペカを店が選べる仕様だったって意味かな?
803:名無しさん@お腹いっぱい。:2015/01/07(水) 18:19:02.62 ID:OKpjkx0D
件数だけだから全部ATARTかはわからん
ジャグハナだの、ATARTのダミースペック的なものもあるかもしれんし
805:名無しさん@お腹いっぱい。:2015/01/07(水) 18:46:13.86 ID:5Qku60Jw
806:名無しさん@お腹いっぱい。:2015/01/07(水) 18:50:28.85 ID:iJjTaa4E

また保通協の試験落とされまくってるな
790:名無しさん@お腹いっぱい。:2015/01/07(水) 15:05:11.22 ID:q0Wa9f39
>>789
4月までの発売予定すかすかだもんな…
793:名無しさん@お腹いっぱい。:2015/01/07(水) 15:38:04.77 ID:sdjTj5Uy
>>789
全く懲りてないっぽいな
794:名無しさん@お腹いっぱい。:2015/01/07(水) 15:46:03.62 ID:b4o7FY1A
平成26年12月の型式試験等状況 平成27年1月6日
http://www.hotsukyo.or.jp/pdf/examination/monthly.pdf




802:名無しさん@お腹いっぱい。:2015/01/07(水) 17:54:00.59 ID:HPr4zUOr
>>794
7件も適合してんのかw
むしろ適正な数じゃん。まぁ適合する件数が多ければ間違っていい台も出るかもだが。
台価格高いからな。
大量導入で初日導入優先的に...
~と・・・を導入した機歴に応じて...
新台と入れ替えで1台~円で下取り致します...
等々。ホールも色々大変あるみたいだからな。
804:名無しさん@お腹いっぱい。:2015/01/07(水) 18:37:23.51 ID:icbkz2Lm
>>794
適合7件 不適合31件
落とされまくってるな
795:名無しさん@お腹いっぱい。:2015/01/07(水) 16:07:38.64 ID:p4HUnGRI
スロの設計書審査不適合事例の2つめってさ、
サブ設定が存在したって意味よね?
796:名無しさん@お腹いっぱい。:2015/01/07(水) 16:10:49.23 ID:p4HUnGRI
ん?告知タイミングが違うだけか
出玉に関係するような内容ではなかったのかな
単純に、先ペカ後ペカを店が選べる仕様だったって意味かな?
803:名無しさん@お腹いっぱい。:2015/01/07(水) 18:19:02.62 ID:OKpjkx0D
件数だけだから全部ATARTかはわからん
ジャグハナだの、ATARTのダミースペック的なものもあるかもしれんし
805:名無しさん@お腹いっぱい。:2015/01/07(水) 18:46:13.86 ID:5Qku60Jw
ちゃんと試験してんの?
検査官が面白いと思ったら合格みたいなノリでやってんじゃね
検査官が面白いと思ったら合格みたいなノリでやってんじゃね
806:名無しさん@お腹いっぱい。:2015/01/07(水) 18:50:28.85 ID:iJjTaa4E
そんなだったらサラ金とかアレジンとか適合しないだろ




面白いボナ+ART機期待してんよ